linux I/O 多路复用模型
I/O 多路复用是指内核一旦发现进程指定的一个或多个 I/O 条件已经准备好可以操作,就通知该进程.
由于在 linux 上一切皆为文件,所以一个 I/O 请求一定对应于一个文件描述符,这个文件描述符可以是一个 socket,device 或者一个普通文件.
I/O 多路复用可以用作并发事件驱动程序的基础,在事件驱动程序中,某些事件会导致流向前推进.一般的思路是将逻辑流化为状态机.
I/O 多路复用适用于以下场合
- 当客户处理多个描述符时(一般是交互式输入和网络套接口),必须使用 I/O 复用
- 当一个客户同时处理多个套接字时.
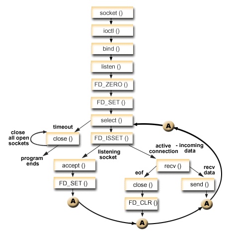
- 如果一个 TCP 服务器既要处理监听套接字,又要处理已连接套接字,一般也要用到 I/O 复用
- 如果一个服务器既要处理 TCP.又要处理 UDP,一般要使用 I/O 复用
- 如果一个服务器要处理多个服务或多个协议,一般要使用 I/O 复用
与多进程与多线程计数相比,I/O 多路复用技术的最大优势是系统开销少,系统不必创建进程线程,目前支持 I/O 多路复用的系统调用有 select, pselect, poll, epoll.
select
函数原型
1 | int select(int nfds, fd_set *readfds, fd_set *writefds, fd_set *exceptfds, struct timeval *timeouw); |
接口描述
监视并等待多个文件描述符的属性变化(可读,可写或者错误异常). select 函数监视的文件描述符分为 3 类,分别是 writefds, readfds 和 exception. 调用后 select 后阻塞,直到有描述符就绪(有数据可读,可写,或者有错误异常),或者超时( timeout 指定时间),函数才返回.当 select 返回后,可以通过遍历 fdset,来找到就绪的描述符.

参数
nfds:
要监视的文件描述符的范围,一般取监视的描述符数的最大值加 1, 如这里写 10, 这样的话,描述符 0, 1, 2 … 9 都会监视.在 linux 上这个参数的最大值默认为 1024, 这个值由 FD_SIZE 宏定义,可以修改这个值并且重新编译内核更改 ndfs 的取值范围.
readfd
监视的可读描述符集合
writefds
监视的可写描述符集合
exceptfds
监视的错误描述符集合
timeout
超时时间,这个参数有三种可能
- NULL: 永远等待,仅在一个描述符准备好 I/O 时才返回
- 等待固定时间
- 不等待,timeout 变量时间设置为 0 秒
select 的缺陷就是单个进程打开的 FD 是有一定限制的,它由 FD_SIZE 设置,默认为 1024.
对 socket 扫描时是线性扫描,即采用轮询的方法,效率低.
需要维护一个用来存放大量 fd 的数据结构,这样会使用户空间和内核空间在传递该结构时复制开销大.
poll
函数原型
1 | int poll(struct pollfd *fds, nfds_t nfds, int timeout); |
接口描述
poll 本质上和 select 没有区别,他将用户传入的数组拷贝到内核空间,然后轮询每个 fd 对应的设备状态,如果设备就绪则在设备等待队列中加入一项并继续遍历,如果遍历完所有 fd 后没有发现就绪设备,则挂起当前进程,直到设备就绪或者主动超时,被唤醒后它又要再次遍历 fd,这个过程经历了多次无谓的遍历.
它没有最大连接数的限制,原因在于它是基于链表保存的.
参数
fds
poll使用一个 pollfd 的指针表示描述符集合.nfds
用来指定第一个参数数组的元素个数
timeout
指定等待的毫秒数
poll 的缺陷在于,大量的 fd 的数组被整体复制于用户态和内核地址空间之间,不管这样的复制是不是有意义.
poll 的另一个特点是水平出发,即如果报告了 fd 后,没有被处理,那么下次 poll 时会再次报告 fd.
注意
从上面看,select 和 poll 都需要在返回后,通过遍历文件描述符来获取已就绪的 socket. 事实上,同时连接的大量客户端在同一时刻可能只有很少的处于就绪状态,因此随着监视的描述符数量的增长,其效率也会线性下降
epoll
接口描述
epoll 是在 2.6 内核中提出的,是之前 select 和 poll 的增强版本.相对于 select 和 poll 来说,epoll 更加灵活,没有描述符限制.它使用一个文件描述符管理多个描述符,将用户关系的文件描述符的时间存放到内核的一个时间表中,这样在用户空间和内核空间的 copy 只需一次.
epoll 支持水平触发和边缘触发,最大的特点在于边缘触发,它只告诉进程那些 fd 刚刚变为就绪态,并且只会通知一次.还有一个特点是,epoll 使用事件的就绪通知方式,通过 epoll_ctl 注册 fd, 一旦该 fd 就绪,内核就会采用类似 callback 的回调机制来激活 fd, epoll_wait便可收到通知.
epoll 操作过程需要三个接口,分别如下
1 |
|
epoll_create
该函数生成一个 epoll 专用的文件描述符,(创建一个 epoll 的句柄),可见于 /proc/<process-id>/fd 下.
size 在 linux 2.6.8 之后,size 参数是被忽略的.
成功返回 epoll 专用的文件描述符,失败返回 -1
epoll_ctl
epoll 的事件注册函数,它注册要监听的事件类型
- epffd: epoll 专用的文件描述符,epoll_create 的返回值
- op: 表示动作
- fd: 需要监听的文件描述符
- event: 告诉内核要监听什么事件
epoll_wait
等待事件的产生,收集在 epoll 监控的事件中已经发送的时间,类似于 select 调用
- epfd: epoll 专用的文件描述符
- eventsL 分配好的 epoll_event 结构体数组
- maxevents: maxevents 告知内核这个 events 有多大
- timeout: 超时时间,单位为毫秒
epoll 的没有最大并发连接的限制,能打开的 FD 的上限远大于 1024(1G 的内存上能监听约 10 万个端口).
效率提升,不是轮询的方式,不会随着 FD 数目的增加效率下降.只有活跃可用的 FD 才会调用 callback 函数,因此在实际的网络环境中, epoll 的效率就会远高于 select 和 poll.
内存拷贝,利用 mmap 文件映射内存加速与内核空间的消息传递,即 epoll 使用 mmap 减少拷贝开销
综上,在选择 select, poll, epoll时要根据具体的使用场合以及这三种方式的自身特点
- 表面上看
epoll的性能最好,但是在连接数少,并且连接都十分活跃的情况下,select和poll的性能可能比epoll好,毕竟 epoll 的通知机制需要很多函数回调 select低效是因为它都需要轮询,但低效也是相对的,视情况而定,也可通过良好的设计改善.